
2022年6月24日下午,上海市医师协会核医学医师分会成立大会暨2022上海市医师协会核医学医师分会年会顺利召开。
上海市医师协会会长、上海市医学会会长、上海中医药大学校长徐建光教授,中国医师协会核医学医师分会候任会长、上海市医师协会副会长、上海市医师协会核医学医师分会顾问黄钢教授,上海市医师协会原影像与核医学科医师分会首任会长、上海市医师协会放射医师分会名誉会长、复旦大学附属华山医院副院长耿道颖教授,上海市科学学研究所战略规划研究室主任朱学彦教授及上海市医师协会核医学医师分会第一届委员会全体委员出席会议。
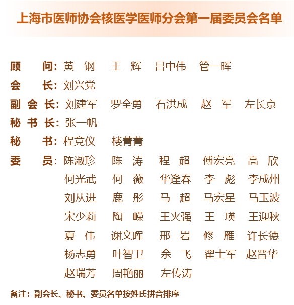
成立大会由上海市医师协会常务副会长、上海市医学会常务副会长兼秘书长谭鸣教授主持。田红秘书长宣读《关于同意上海市医师协会影像与核医学科医师分会调整有关专科医师分会设置的批复》及核医学医师分会第一届委员会成员名单。徐建光会长为第一届核医学医师分会顾问、会长、副会长及秘书颁发证书。上海市医师协会核医学医师分会首任会长刘兴党教授介绍分会筹建工作情况及今后工作计划。
黄钢教授代表中国医师协会核医学医师分会对上海市医师协会核医学医师分会的成立表示祝贺并提出三方面希望。希望上海的核医学科医师队伍发展壮大,希望分会建立广阔的合作交流平台,希望全市核医学科医师不断强大自身实力,相信上海的核医学专业未来一定蓬勃发展。
徐建光会长讲话指出,上海市核医学科的规模和医师业务水平均处在全国前列,为核医学医师分会成立创造良好的基础。希望分会成立后秉承协会宗旨,充分发挥行业引领作用,加强组织建设;围绕政府委托的职能开展继教、培训专题活动;弘扬大医精神,树立优秀医师楷模,维护核医学科医师合法权益,全面提高核医学及相关专业医师的整体诊疗水平和综合素质。
成立大会之后会议正式进入首届年会主旨演讲环节,各位专家高屋建瓴,为大家带来了耳目一新、精彩纷呈的讲座。
耿道颖教授结合多个临床病例带领大家通过影像技术探秘神经系统疾病,介绍了目前影像技术面临的临床以及科学问题,并分享了人工智能诊断软件的研发与转化。朱学彦教授提出面向2035年上海科技创新的发展主线、愿景目标、路径与战略布局等建议。石洪成教授、赵晋华教授、赵军教授介绍了PET/CT在临床及相关疾病诊疗中的应用。与会期间,专家们热点碰撞激烈,信息互通有无。
上海市医师协会核医学医师分会的成立标志着上海核医学医师从此有了自己的家,分会将带领全市核医学医师为专业医师队伍的建设和管理做出积极贡献!

审核:田红